Beranda
Profil
Selayang Pandang
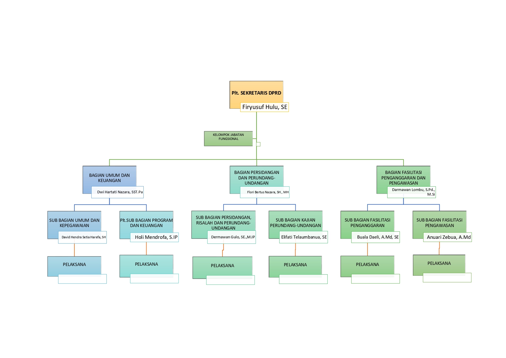
Struktur Organisasi
Kepala Perangkat Daerah/Unit Kerja
Tupoksi
SAKIP
Laporan Kinerja
Perjanjian Kinerja (PK)
Indikator Kinerja Utama (IKU)
Renstra
Pelayanan Publik
Maklumat Pelayanan
Motto Pelayanan
Standar Pelayanan
Pengaduan
Media Center
Berita Perangkat Daerah/Unit Kerja
Berita Pusat
Pengumuman
Foto
Video
Program dan Kegiatan
Regulasi
Inovasi
FAQ
SKM